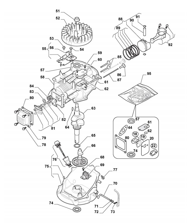
Motor Loncin WBE 140 (2)

Zeichnung von Stiga Benzin-Rasenmäher ab 2016 Multiclip Plus 50 (Geräte Nr 291501248/S16):

Klicken Sie auf diese Zeichnung

Sollten Sie Fragen zu einem Ersatzteil haben, können Sie uns gerne eine Ersatzteilanfrage stellen.

Hier finden Sie alle Ersatzteile von Stiga Benzin-Rasenmäher ab 2016 Multiclip Plus 50 (Geräte Nr 291501248/S16) aus dem Zeichnungsblatt Motor Loncin WBE 140 (2):
Artikel 1 - 36 von 36


Artikel 1 - 36 von 36