09/2014 - 05/2015

Zeichnung Brill Rasentraktor 95-16 H CROSSOVER (119590) 09/2014 - 05/2015:

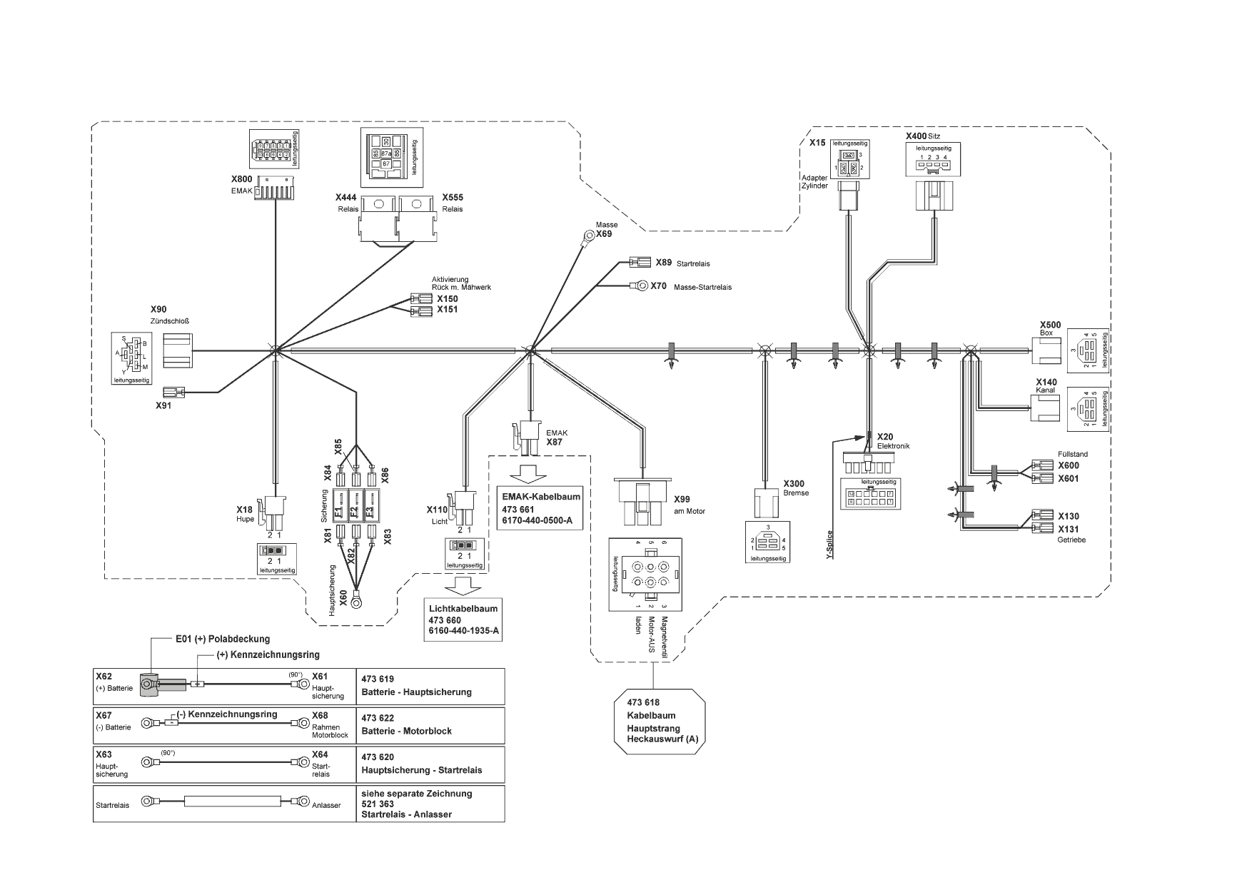
Zeichnung 1
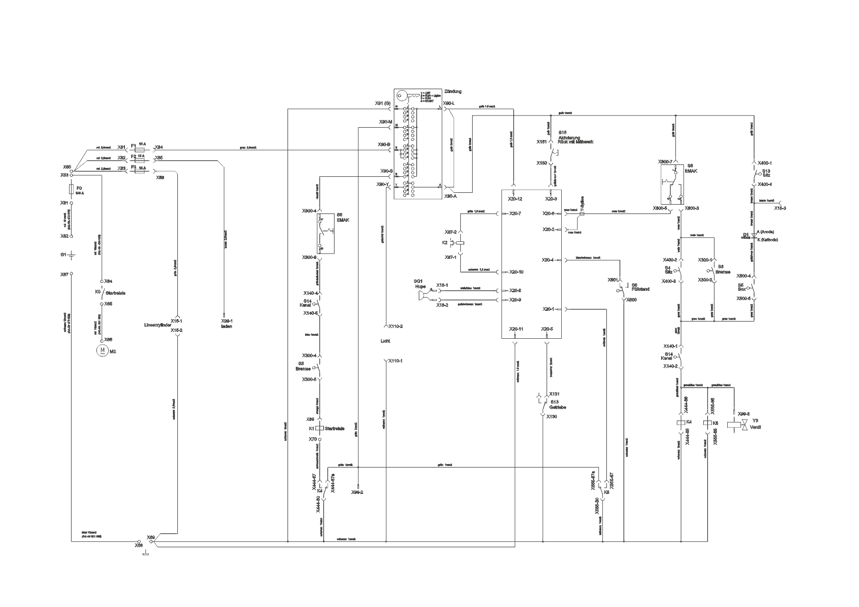
Zeichnung 2
Zeichnung 3
Zeichnung 4
Zeichnung 5
Zeichnung 5
Zeichnung 5
Zeichnung 5
Zeichnung 5
Zeichnung 5
Zeichnung 5

Sollten Sie Fragen zu einem Ersatzteil haben, können Sie uns gerne eine Ersatzteilanfrage stellen.

Hier finden Sie alle Ersatzteile für Brill Rasentraktor 95-16 H CROSSOVER (119590) 09/2014 - 05/2015:
Artikel 1 - 20 von 435