05/2015 - 03/2016

Zeichnung Brill Rasentraktor 95-16 H CROSSOVER (119590) 05/2015 - 03/2016:

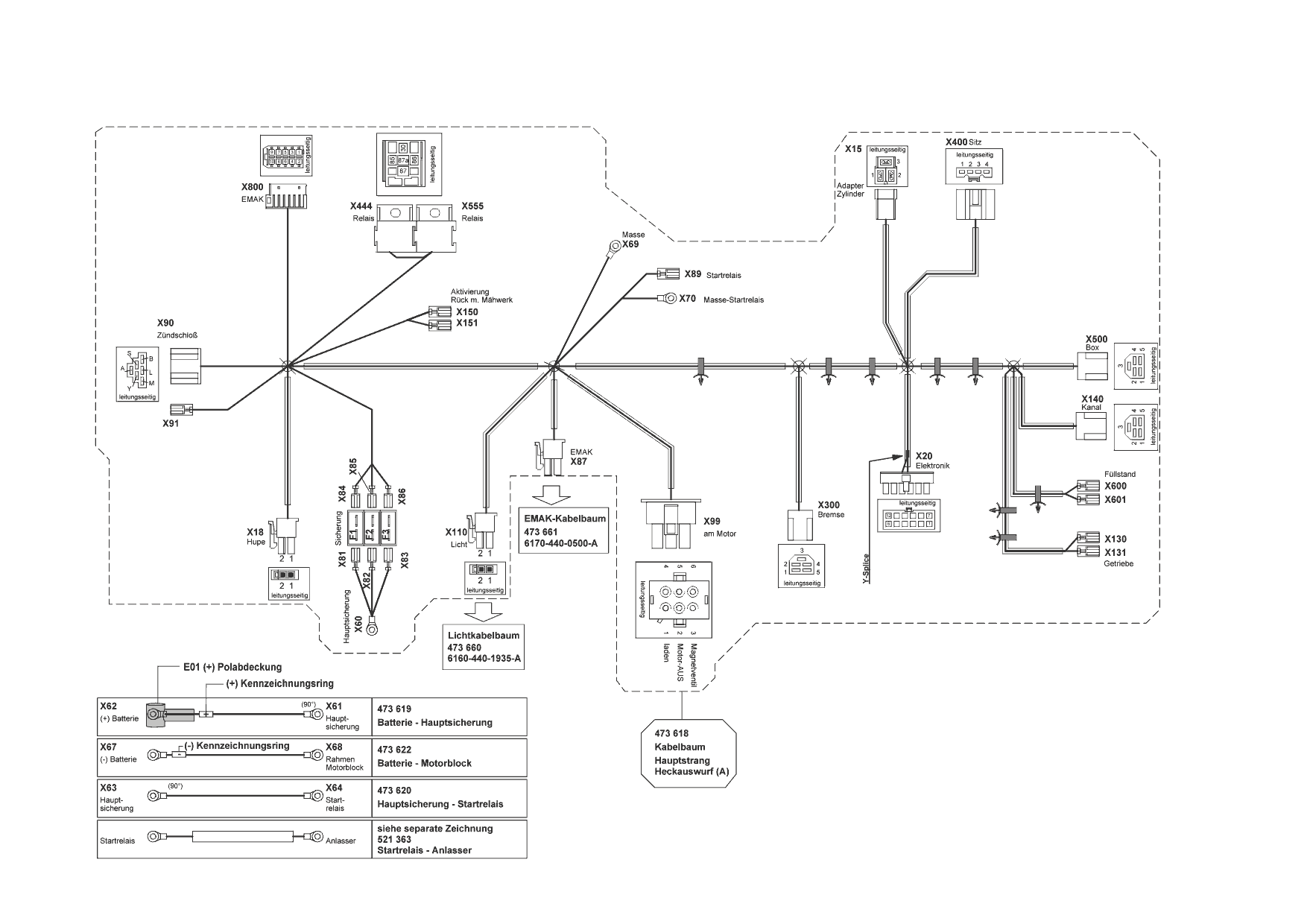
Zeichnung 1
Zeichnung 2
Zeichnung 3
Zeichnung 4
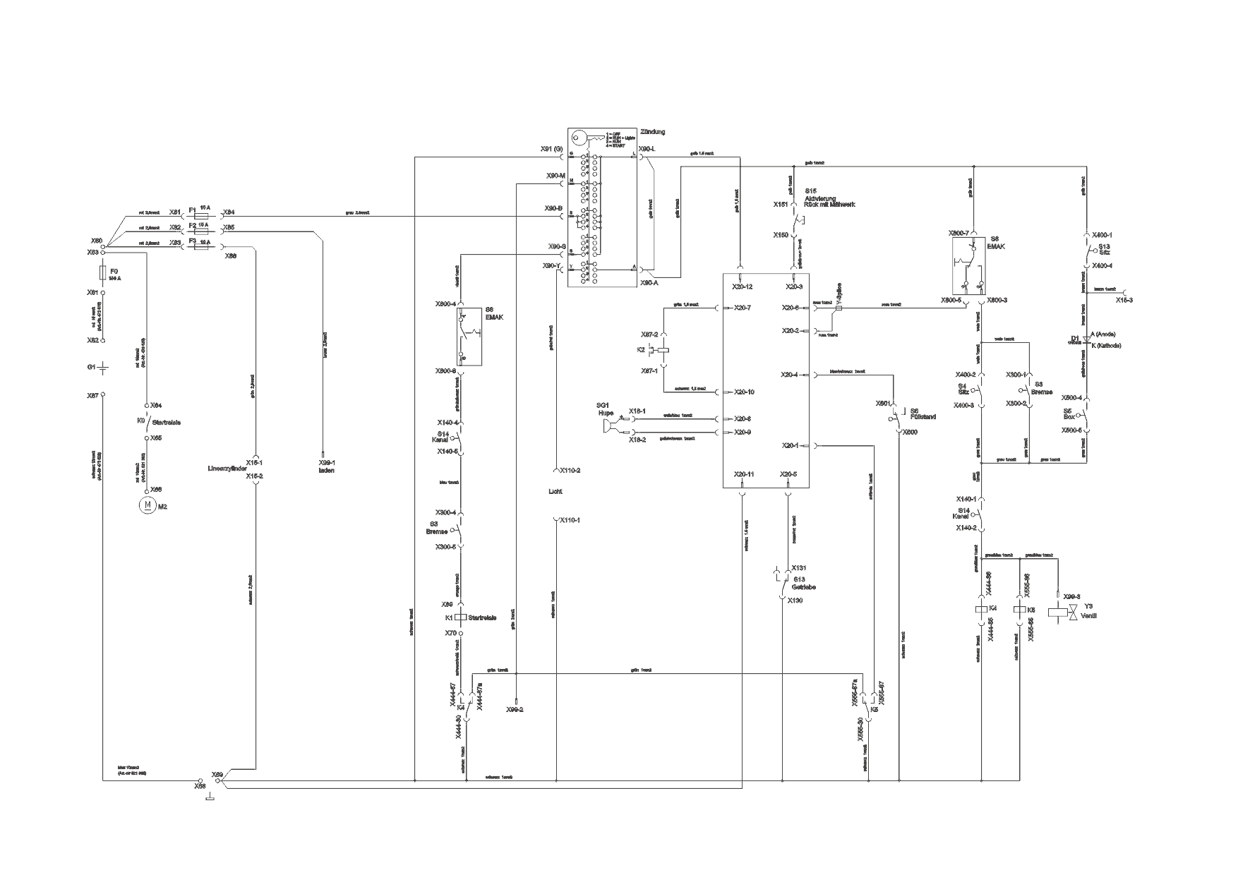
Zeichnung 5
Zeichnung 5
Zeichnung 5
Zeichnung 5
Zeichnung 5
Zeichnung 5
Zeichnung 5

Sollten Sie Fragen zu einem Ersatzteil haben, können Sie uns gerne eine Ersatzteilanfrage stellen.

Hier finden Sie alle Ersatzteile für Brill Rasentraktor 95-16 H CROSSOVER (119590) 05/2015 - 03/2016:
Artikel 1 - 20 von 436